首页
登陆
注册
进入贴吧
全吧搜索
用户密码登陆
登陆
登陆...
立即注册
用户注册
注册
注册中...
猫笔刀吧
帖子:
670
猫笔刀 moomoo cat 招财两个亿
看帖
1
年纪轻轻就身背巨债
木木
顺着昨晚的说,很多读者在评论里问我说的债基是哪一个,这个也没啥保密的,招商产业债是了,有a份额和c份额,申赎费率不一样,交易之前记得看条款,别吃了亏后怨天尤 ...
木木
02-27 09:17
1
最新骂人的词
木木
来写今天晚上的夜报之前,我正在知乎那里溜达,今天热榜没意思,我看的推荐流。我的习惯是一路往下滚,看到点赞上万的才停下来看看讲了什么。说说几条让我印象深刻的 ...
木木
02-27 09:12
1
我近几年亏最多的两笔投资
木木
我昨晚说这几年在房产上亏了几百万很多读者算不过来账,我给捋捋。我北京的房子2016年中旬买的,各种税费加完总价1500,贷款900,利率当时打的85折,4.165%,每年房供 ...
木木
02-27 09:09
1
炸裂的未来
木木
今天是9月24日一周年,去年的今天出现了a股历史级别的拐点。你们都还记得当时a股的绝境嘛,连续救市一年多,越救跌的越深,每一次利好都是高开低走。最后没办法国家队 ...
木木
02-27 08:57
1
挣钱变难了
木木
最近很多人在抱怨a股很难挣钱,挣不到钱。倒也不是错觉,事实上这一轮行情的主升浪就到8月底,从9月份开始就一直在震荡调整。我计算了一下9月份到目前为止市场中位数 ...
木木
02-27 08:56
1
带病上钟
牢真
我今天生病了,中午的时候就不对劲,下午体温上来38.5,然后就倒床上一直挺到晚上。吃了点退烧药,但是药效还没发挥出来,现在整个人软软的坐电脑前复盘看信息。人的 ...
牢真
02-27 08:49
1
啊?80吨黄金也能造假...
牢真
今天两市成交7400亿,缩量非常明显,不过我打听到的说法是近期日内做t的量化交易大幅变少了,虽然监管没有明确的说日内t不准做,但机构们在这个时候都倾向于业务收缩 ...
牢真
02-27 08:48
1
8年前的二选一
牢真
昨天不是有人问2024年a股全市场中位数嘛,我当时随口估了一个-15%左右,今天去看了,精确一点是-16.5%,和我估的差不多。但今年有很明显的结构性行情,就是国企央企涨 ...
牢真
02-27 08:46
1
打回原形了
牢真
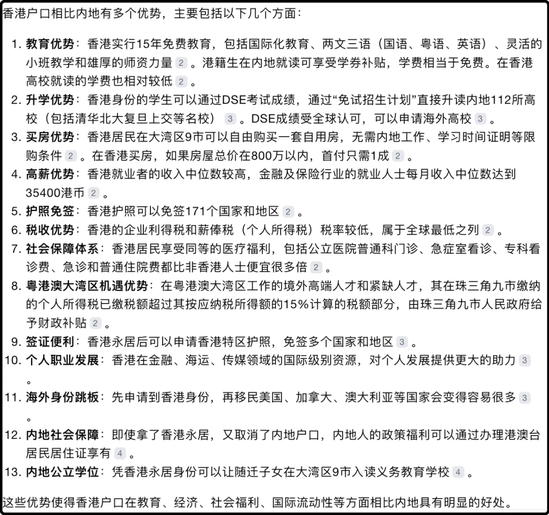
昨天互动的时候提到,香港因为人口流失,所以最近几年吸引大陆精英移民,毕竟它们还有不少制度优势。然后就让一些网友不痛快了,反驳我香港能有啥优势。......啊?? ...
牢真
02-27 07:50
1
眼红,随随便便就挣了2亿
木木
昨晚我说以后资产给孩子一人一半,无论男女,有读者留言说不应该均分,应该集中资源留给男孩,说古代王侯将相都是嫡长子继承,现代贵族豪门也是集中资源留给主要的孩 ...
木木
02-27 07:49
上一页
1
2
...
50
51
52
53
54
55
56
...
66
67
下一页
尾页
发表新帖
发表
发表...
本吧信息
吧主
牢A
申请吧主