首页
登陆
注册
进入贴吧
全吧搜索
用户密码登陆
登陆
登陆...
立即注册
用户注册
注册
注册中...
猫笔刀吧
帖子:
670
猫笔刀 moomoo cat 招财两个亿
看帖
1
后半夜的雷
牢F
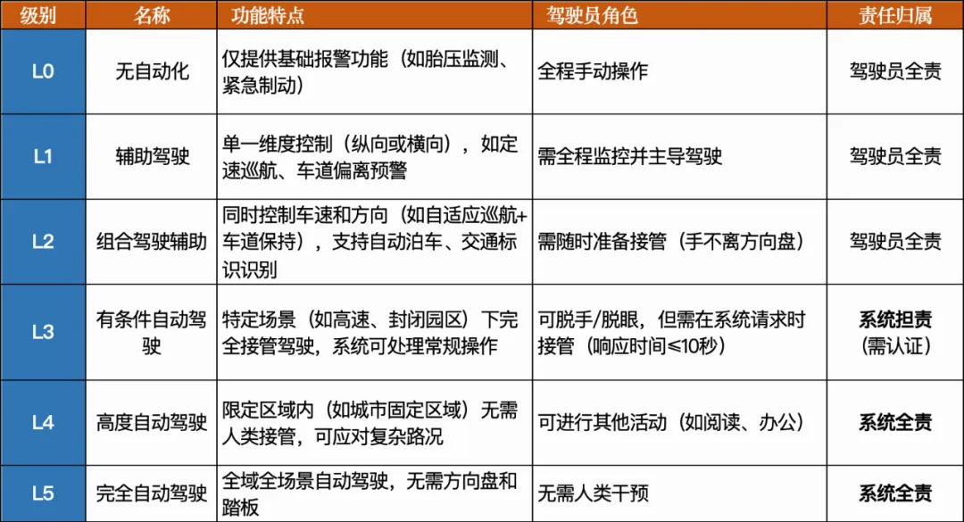
给昨晚的内容做一些补充。自动驾驶根据功能范围分为5个级,从L1到L5,数字越大功能越强。目前国内的辅助驾驶大都是L2级别的,包括这次小米出事的NOA,L2级辅助驾驶在 ...
牢F
03-10 02:31
1
负面来了
牢F
三天前一辆小米su7发生车祸,引起电池燃烧,车内三名乘客不幸遇难。这件事在今天破圈发酵,成为重大舆情事件,受此影响小米的股价午后大跌6%,一定程度上也拖累了恒生 ...
牢F
03-10 02:15
1
邻邦暴跌
牢F
在讨论今天a股的行情前,需要先了解今天日本韩国台湾的股市都出现了大跌。台湾加权-4.2%,日经-4.05%,韩股-3%,同时目前还在交易的欧股普跌1-2%,美股还没有开盘,但 ...
牢F
03-10 02:14
1
5000亿超级定增来了
牢F
这个周末我摄入的信息里,最有意思的是金沙创投朱啸虎的一篇采访,它起了一个比较醒目的标题:《我们正批量退出人形机器人公司》。朱啸虎在创投圈名声很响,因为他不 ...
牢F
03-10 02:12
1
这个世界癫了
牢F
今早石油一开盘直接给干到了110以上,中午前后最高冲到了117,日内最大涨幅25%。前几天刚看到了白银单日暴跌35%,现在看到了石油单日狂冲25%,这个世界真的癫了。盘中 ...
牢F
03-10 02:10
1
拿着现金等机会
牢F
昨晚美股再次被锤,道琼斯-1.7%,纳斯达克100指数-2.6%,标普500指数-2%。这么写可能很多读者没有概念,毕竟美股上上下下的,换一种说法:道琼斯今年累计下跌2.26%, ...
牢F
03-09 09:28
1
死后的问题
牢F
又到周末了,写写之前几天一些没聊完的话题。首先是读者对我滚ic期指这么多年来的收益率感兴趣,其实这个很容易算的。我是2016年下半年开始执行这个策略的,巧的是我 ...
牢F
03-09 09:28
1
不用伪装的戾气
牢F
昨晚评论席互动的时候聊到了网络实名制,我说起点是2013年,很多读者没概念,我说具体一点,最重要的措施是2013年9月1日施行的《电话用户真实身份信息登记规定》。在 ...
牢F
03-09 09:27
1
休想白嫖
牢F
今天a股成交1.15万亿,成交量进一步萎缩,个股中位数+0.63%还不错,和前几天相反,a股今天是头凉脚热,小微盘股大面积反弹,所以在计算上涨个股数量的时候很占优势。 ...
牢F
03-09 08:58
1
砸盘...套利
牢F
有个事和你们说一下,昨天评论席我提到公众号自带的语音功能故意跳过敏感的句子不读,疑似ai涉敏自保。腾讯的小伙伴看到了,他们也很意外有这种事,找我定位到了具体 ...
牢F
03-09 08:57
上一页
1
2
...
19
20
21
22
23
24
25
...
66
67
下一页
尾页
发表新帖
发表
发表...
本吧信息
吧主
牢A
申请吧主