首页
登陆
注册
进入贴吧
全吧搜索
用户密码登陆
登陆
登陆...
立即注册
用户注册
注册
注册中...
猫笔刀吧
帖子:
670
猫笔刀 moomoo cat 招财两个亿
看帖
1
尬中尬
牢H
带老人来内蒙玩了,给新关注的读者补一下前情提要,我已故的父亲,以及我妈现在的老伴(叔叔),在上世纪70年代知青下乡,曾经在乌拉尔山边上的一座化肥厂工作了8-9年 ...
牢H
03-12 02:15
1
被隐藏的500万
牢H
今天又有个新热点,哈佛大学400多年历史第一次有中国学生做毕业演讲,是个叫蒋雨融的女孩。有意思的是中美两国的网友对哈佛女孩的毕业演讲都出现了舆情对立,喜欢她和 ...
牢H
03-12 02:13
1
流血的真相
牢H
先给前几天的热门新闻做个更新。伊朗米纳卜市一所小学遭到轰炸,死亡接近170人,多数为儿童。《纽约日报》近期发了一篇深度报道,跟踪追查了相关细节,现在基本有真相 ...
牢H
03-12 02:11
1
数据小崩
牢G
明天要开盘了,捋一捋这几天需要知道的信息。今天其实亚洲周边股市都是开盘的,整体表现都不太好,香港韩国日本上午都是跌的,下午晃晃悠悠拉回来不少。特朗普将美国 ...
牢G
03-11 07:48
1
破大防
牢G
今天最让我觉得好笑的一个新闻是特朗普因为TACO这个词而破大防。TACO是一种源自墨西哥的食物,脆皮卷饼,我找了一张图片你们感受下,有菜有酱热量高,我一看就毫无食 ...
牢G
03-11 07:47
1
鬼胎
牢G
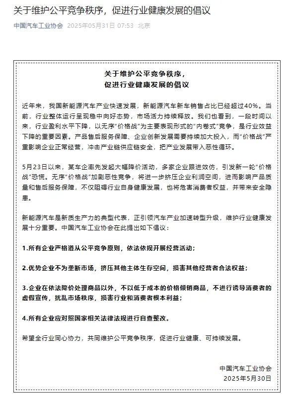
周末闲聊,聊到哪算哪哈。昨天中国汽车工业协会发了一个倡议书,里面提到自5月23日某车企发起大幅降价活动,多家公司跟进效仿,引发新一轮恐慌无序的价格战,导致恶性 ...
牢G
03-11 07:47
1
指桑
牢G
前天讨论“恒大式车企”,后台有不少读者提醒我,长城魏建军真正想要内涵的友商就是比亚迪,并给我提供了不少内容线索。我这两天抽空搜索学习了一下,可能还真是。年初 ...
牢G
03-11 07:46
1
又一奇闻
牢G
每天夜报的文章会包含大量信息,其中经常会有一些信息会冲击到或者说是颠覆读者之前的认知,这种其实就很有含金量。比如前几天写人口问题时,从2030年起每年净减1000 ...
牢G
03-11 07:45
1
“恒大式车企”,说谁呢
牢G
“恒大式车企”大概率是说蔚来、小鹏这些新能源车企,它们通过高杠杆扩张、依赖资本输血运营,同时忽视盈利能力。长城汽车董事长魏建军批评了行业内价格战、恶性竞争及 ...
牢G
03-11 07:44
1
南下
牢G
明天要开盘了,把周末的事情捋一捋。影响最大的三条信息都和特朗普有关,周五晚上的文章我已经分析过了。其中美国政府大战哈佛大学那条和投资的关系不大,诸位只需要 ...
牢G
03-11 05:49
上一页
1
2
...
13
14
15
16
17
18
19
...
66
67
下一页
尾页
发表新帖
发表
发表...
本吧信息
吧主
牢A
申请吧主